1. Dashboard
  2. Forum
    1. Unerledigte Themen
  3. Downloads
  4. Galerie
    1. Alben
  5. Toolbox
    1. Passwort Generator
    2. Portchecker
  6. Mitglieder
    1. Mitgliedersuche
    2. Benutzer online
    3. Trophäen
    4. Team
Di: 16 Dezember 2025
  • Anmelden oder registrieren
  • Suche
Alles
  • Alles
  • Artikel
  • Forum
  • Dateien
  • Seiten
  • Bilder
  • Erweiterte Suche

Schön, dass du den Weg zu NodeZone.net gefunden hast! Aktuell bist du nicht angemeldet und kannst deshalb nur eingeschränkt auf unsere Community zugreifen. Um alle Funktionen freizuschalten, spannende Inhalte zu entdecken und dich aktiv einzubringen, registriere dich jetzt kostenlos oder melde dich mit deinem Account an.

Anmelden oder registrieren
    1. Nodezone.net Community
    2. Medienverwaltung
    3. Alben von Painy
    4. 3D Modelle
    5. 3D Modelle

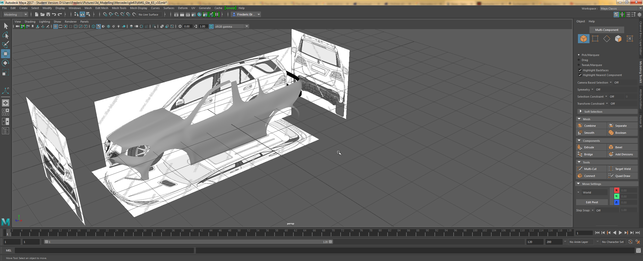
    Mercedes Benz AMG GLE 63 3D Modelle Maya Screen

    • Painy
    • 20. November 2016 um 13:21
    • 4 Kommentare
    • 855 Aufrufe
    Mercedes Benz AMG GLE 63 3D Modelle Maya Screen

    Ich dachte es ist mal wieder Zeit, mit dem Modellieren anzufangen. Somit seht ihr hier mal ein Screenshot des Modells.

    • Originalgröße anzeigen
    • Teilen

    Kommentare 4

    Neu erstellte Kommentare unterliegen der Moderation und werden erst sichtbar, wenn sie durch einen Moderator geprüft und freigeschaltet wurden.

    • Smileys
    • dash
    • :kappa:
    • :)
    • :(
    • ;)
    • :P
    • ^^
    • :D
    • ;(
    • X(
    • :*
    • :|
    • 8o
    • =O
    • <X
    • ||
    • :/
    • :S
    • X/
    • 8)
    • ?(
    • :huh:
    • :rolleyes:
    • :love:
    • 8|
    • :cursing:
    • :thumbdown:
    • :thumbup:
    • :sleeping:
    • :whistling:
    • :evil:
    • :saint:
    • <3
    • :!:
    • :?:
    Shadow l Eagle
    30. November 2016 um 16:45

    Weißte und sowas kann man dann nicht Liken


    [Gefällt mir] *klick*

    FlashCookie
    30. November 2016 um 22:43

    so eine Antwort kann man dann nicht Liken.

    Danke *Like*

    blackfisch
    20. November 2016 um 13:40

    Wenigstens kein Blender :p #MayaFTW

    FlashCookie
    20. November 2016 um 13:53

    Wollte das erst mit Cinema 4D machen aber da haben die mir die Licence noch nicht geschickt :P

    Neu erstellte Kommentare unterliegen der Moderation und werden erst sichtbar, wenn sie durch einen Moderator geprüft und freigeschaltet wurden.

    • Smileys
    • dash
    • :kappa:
    • :)
    • :(
    • ;)
    • :P
    • ^^
    • :D
    • ;(
    • X(
    • :*
    • :|
    • 8o
    • =O
    • <X
    • ||
    • :/
    • :S
    • X/
    • 8)
    • ?(
    • :huh:
    • :rolleyes:
    • :love:
    • 8|
    • :cursing:
    • :thumbdown:
    • :thumbup:
    • :sleeping:
    • :whistling:
    • :evil:
    • :saint:
    • <3
    • :!:
    • :?:

    Informationen

    Zugriffe
    855
    Kommentare
    4
    Dateibezeichnung
    maya_2016-11-20_13-18-11.png
    Hinzugefügt
    20. November 2016 um 13:21
    Auflösung
    2.560 × 1.040
    Dateigröße
    588,03 kB

    Kategorien

    1. 3D Modelle

    Bild 1 von 4

      • Mercedes Benz AMG GLE 63 3D Modelle Maya Screen
      • MERCEDES BENZ AMG GL 63 3D MODELLE
      • Das Neue Fire Department für Project-America
      • Das Neue Fire Department für Project-America

    Tags

    • Cookiepictures
    • FlashCookie
    • 3D Modell
    • 3D model
    • AMG
    • GLE 63
    • 3D Modelle
    • Mercedes Benz AMG GLE 63
    • WIP
    • Cookiepictures.net
    • Maya

    Registrieren oder Einloggen

    Du bist noch kein Mitglied von NodeZone.net? Registriere dich kostenlos und werde Teil einer großartigen Community!

    Registrieren

    Teilen

    Wichtige Links & Informationen

    Server & Hosting-Ressourcen

      Server Administration & Hosting Basics

      Windows Server Support & Guides

      Linux Server Configuration & Help

      Setting up TeamSpeak 3 & VoIP Servers

      Domains & Web Hosting for Beginners & Professionals

      Cloud Hosting, Docker & Kubernetes Tutorials

    Gameserver & Modding-Ressourcen

      ArmA 3 Tutorials & Script Collection

      Renting & Operating Gameservers

      DayZ Server Management & Help

      FiveM (GTA V) Server & Script Development

      Rust Server Modding & Administration

      Setting up & Optimizing ARK Survival Servers

    NodeZone.net – Deine Community für Gameserver, Server-Hosting & Modding

      NodeZone.net ist dein Forum für Gameserver-Hosting, Rootserver, vServer, Webhosting und Modding. Seit 2015 bietet unsere Community eine zentrale Anlaufstelle für Server-Admins, Gamer und Technikbegeisterte, die sich über Server-Management, Hosting-Lösungen und Spielemodding austauschen möchten.


      Ob Anleitungen für eigene Gameserver, Hilfe bei Root- und vServer-Konfigurationen oder Tipps zu Modding & Scripting – bei uns findest du fundiertes Wissen und praxisnahe Tutorials. Mit einer stetig wachsenden Community findest du hier Antworten auf deine Fragen, Projektpartner und Gleichgesinnte für deine Gaming- und Serverprojekte. Schließe dich NodeZone.net an und werde Teil einer aktiven Community rund um Server-Hosting, Gameserver-Management und Modding-Ressourcen.

    Wer jetzt nicht teilt ist selber Schuld:
    1. Nutzungsbestimmungen
    2. Datenschutzerklärung
    3. Impressum
    4. Urheberrechts- oder Lizenzverstoß melden
  • Trimax Design coded & layout by Gino Zantarelli 2023-2025©
    Medienverwaltung: EasyMedia, entwickelt von WBB-Elite.de
    Community-Software: WoltLab Suite™